最新器官芯片技術為“漸凍人”點燃希望
史蒂芬·霍金與之抗爭55年的肌萎縮性脊髓側索硬化癥在人們緬懷這位世界著名物理學家和宇宙學家的同時,再次受到熱切關注,尤其是該疾病最新的治療進展。令人興奮的是,日前,美國西達賽奈醫療中心一項最新研究將為霍金一樣的“漸凍人”帶來治療的新希望。肌萎縮性脊髓側索硬化癥(ALS,amyotrophic lateral sclerosis),俗稱“漸凍癥”,是一種神經系統疾病。該病是一種侵犯脊髓、腦干、大腦運動神經元的慢性進展性疾病。支配肌肉運動的神經元因為人類尚不知道的原因慢慢變性、損害、死亡,肌肉也因此慢慢失去運動的能力,一點點的萎縮,直到死亡。

因為這些功能是隨著疾病進展逐漸喪失,身體如同被逐漸凍住一樣,故患者被稱為“漸凍人”。對很多“漸凍人”來說,最讓他們痛苦的是意識是清醒的,卻要看著自己的身體一點點死去,全身動彈不得,直到無法吞咽,沒辦法呼吸,真切的感受到了生命從身體里的漸漸流逝?;艚鹪诩膊『笃?,僅僅能依靠極小幅度的動作控制電腦,與外界進行溝通。但不得不說,霍金與病魔對抗的時長是一個奇跡,因為“漸凍人”的平均存活時間僅為3-5年。ALS非常罕見,10萬人中大約有4~6人有可能罹患這種疾病。絕大部分ALS患者都是成年以后發病。ALS病因至今不明,部分病例可能與遺傳及基因缺陷有關。雖然發病率很低,但ALS對病人的生活質量及生命構成很大威脅,目前的臨床用藥也沒有明顯效果。

但是,科學家們一直在研究延緩漸凍癥患者病情發展的方法。他們利用一項最新的器官芯片(Organ-Chip)技術,在微型芯片上模擬人體生物學,發現了人腦中最微小的血管可以啟動脊髓運動神經元的發育。
利用這項技術可以追蹤芯片上的活體組織,為科學家研究ALS及其他神經退行性疾病的病情進展提供了獨一無二的方法。美國西達賽奈再生醫學中心的Clive Svendsen博士和Samuel Sances博士近日在美國《干細胞報告》上發表了這一重大研究成果。

Sances博士說:“直到現在,人們依然認為血管只是用來運輸營養和氧氣、排出廢物和調節血流。我們的研究成果表明,除了運輸功能,血管還有重大作用,那就是與神經進行基因層面的交流?!?/span>
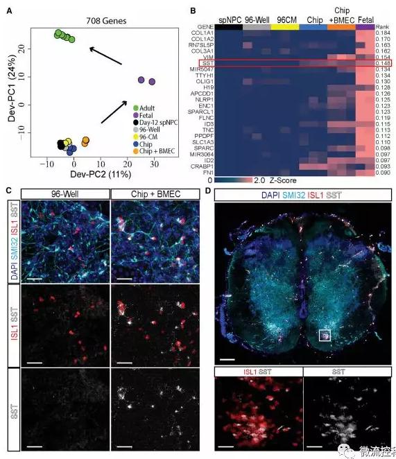
西達賽奈的研究人員收集人體皮膚細胞,首先利用基因重組技術將它們轉變為誘導性多能干細胞,進而可獲得人體多種類型的細胞。在該研究中,一部分誘導性多能干細胞分化為了脊髓運動神經元,這是一種與肌肉相連,能夠指示肌肉運動的細胞,在患有肌萎縮側索硬化癥時死亡,而另一部分誘導性多能干細胞分化為了血管細胞。
隨后,在U盤大小的器官芯片上,研究人員成功將脊髓運動神經元與血管連接。如下圖所示,脊髓運動神經元(上方,藍色)與毛細血管細胞(下方,紅色)在器官芯片內聚集,并相互作用。這些發現令人眼前一亮。

Sances博士表示,通過該研究,他們發現血管細胞傳遞分子信號,可以促進脊髓神經元的發育,讓脊髓運動神經元看起來更像是在人類胚胎中的狀態。
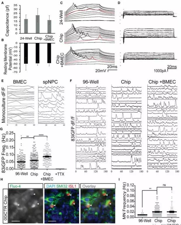
原來,在器官芯片內部,脊髓運動神經元會自發地通過電子信號互相傳遞信息,它們不僅會獨立發出信號,也會同時發出大規模信號。研究人員通過一種著色物質來觀察神經活動,每次神經元發出信號時會閃爍熒光。

Sances博士認為,這些發現有兩個意義:一是闡明我們的脊髓是怎么生成發育的;二是為改進體外肌萎縮側索硬化癥建模與發現治療方法創造了基礎。
目前,脊髓器官芯片技術已被運用于一項大型肌萎縮側索硬化癥患者研究中,目的是為這些患者尋找新的生物標志和靶向療法。而且,芯片上的血管完整無損,可用于研究血管到神經系統的實驗療法的效果,從而加快藥物研制的進程。
文章信息:Human iPSC-Derived Endothelial Cells and Microengineered Organ-Chip Enhance Neuronal Development,Stem Cell Reports,2018, Vol. 10,1222–1236.
本文轉自:經濟日報
